Logo

Fujitsu General Australia

Welcome
Login  Sign up
Home Solutions

How can we help you today?

Login or Signup to submit a new ticket
Check ticket status
1300364484
Solution home Fujitsu Staff (external) Technical information

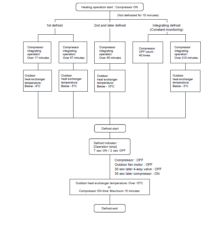
Defrost logic Print

Modified on: Tue, 6 Sep, 2022 at 2:05 PM






Did you find it helpful? Yes No

Send feedback
Sorry we couldn't be helpful. Help us improve this article with your feedback.

Related Articles

    Home Solutions
    Article views count